
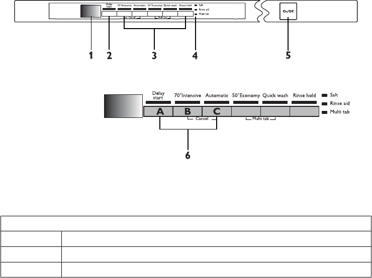
The control panel
1. Digital display
2. Delay start button
3. Programme selection buttons
4. Indicator lights
5. On/Off button
6. Function buttons
Indicator lights
Salt
Salt refilling indicator light: illuminates when the special salt has run out.
Rinse aid
Rinse aid refilling indicator light: illuminates when the rinse aid has run out.
Multi tab
Indicates the activation / deactivation of the Multi tab function (See Multi tab function).
7
Comentários a estes Manuais